8U16卡硬核满配!云尖信息G7866 X6算力服务器重磅来袭
杭州2026年4月27日 /美通社/ -- 当前,行业面临CPU、GPU 供应紧张,以及内存涨价双重压力,算力成本攀升、供需缺口持续扩大,企业数字化转型面临算力瓶颈。对企业客户而言,降低单卡/单token的算力成本,是当前亟待
杭州2026年4月27日 /美通社/ -- 当前,行业面临CPU、GPU 供应紧张,以及内存涨价双重压力,算力成本攀升、供需缺口持续扩大,企业数字化转型面临算力瓶颈。对企业客户而言,降低单卡/单token的算力成本,是当前亟待解决的问题。云尖信息全新推出G7866 X6 8U16卡算力服务器,以高性能硬件配置与创新架构设计实现高密度算力集成,可有效缓解供应链波动与成本上涨问题,破解行业算力困境,为各领域算力升级提供高适配性解决方案。
云尖信息G7866 X6核心参数深度解析
G7866 X6作为新一代高性能服务器,整机支持2颗英特尔®至强®第四代或第五代可扩展处理器,配合8通道5600MT/s DDR5内存技术,实现50%的带宽提升,算力响应更迅速;26个标准PCIe扩展槽位和10个硬盘插槽,灵活适配各类扩展需求;96%的电源能效搭配0℃~35℃工作温度设计,兼顾节能与稳定,让每一份算力都发挥极致价值,为用户带来更高能效回报。

云尖信息G7866 X6核心优势
五大核心优势,解锁算力无限可能
超强GPU支持,解锁算力上限:支持16张双宽卡,单卡功耗支持高达600W,满足高密度算力需求。
多元算力引擎,适配智数全场景:集AI训练与推理能力于一身,适配多种AI加速卡,精准匹配不同AI负载需求。
灵活拓扑架构,资源高效调配:支持多种拓扑架构,可根据不同应用场景智能调配资源,避免算力浪费,驱动算力高效运转。
独立风道设计,稳定运行无忧:上下独立风道,针对性优化CPU、GPU散热,避免气流干扰,精准控制核心部件温度,大幅提升设备运行稳定性,适配高负载长期运行场景。
强悍供电冗余,筑牢运行保障:业界领先供电规格,最多支持8个电源,可实现N+N或N+M热插拔冗余,既能满足600W显卡的功率需求,又能避免供电故障导致的业务中断。
全场景适配,赋能多行业算力升级
G7866 X6的强悍算力覆盖全行业核心场景,精准匹配各类算力需求:
数据中心场景:适配大中型企业、云服务商的高密度数据中心及云计算环境,支撑业务高效运转;
密集型计算场景:大数据处理、地质勘探、天气预报、基因分析等,高效完成海量数据运算;
AI与视觉处理场景:AI训练、推理、视频视觉处理及元宇宙相关场景,助力技术快速落地;
高性能计算场景:模拟仿真、动画渲染、大流量网站及电商平台部署等,解锁高效算力体验。

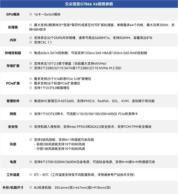
云尖信息G7866 X6规格参数
创新引领发展,算力决胜未来云尖信息G7866 X6 8U16卡算力服务器,以多元算力引擎、灵活资源调配、极致稳定性能,突破算力瓶颈,为企业数字化转型、AI技术创新、各行业算力升级提供核心硬件支撑,助力客户把握数字时代算力机遇。
加载中,请稍侯......