极海半导体推出200V半桥栅极驱动器GHD144xT,助力电机系统实现精简与高效
珠海2026年3月31日 /美通社/ -- 在电机控制系统中,栅极驱动器是连接控制器(MCU/DSP)与功率半导体开关(MOSFET/IGBT)的关键接口电路。其主要任务是将控制器的低压弱电信号进行放大,转化为可以高效驱动功率开关器
珠海2026年3月31日 /美通社/ -- 在电机控制系统中,栅极驱动器是连接控制器(MCU/DSP)与功率半导体开关(MOSFET/IGBT)的关键接口电路。其主要任务是将控制器的低压弱电信号进行放大,转化为可以高效驱动功率开关器件导通和关断的强电信号。同时也将控制器和驱动电路隔离开,保护控制器的正常工作。
极海针对用户系统设计的多样化需求,推出GHD144xT系列电机栅极驱动器,这款200V单相中压高速栅极驱动 IC,专为桥式电路中驱动双N型沟道VDMOS功率管或IGBT而设计,以高集成度、高可靠性、高灵活性三大特质,为电机驱动、DC-DC转换等应用场景提供更优的解决方案。

GHD144xT产品特性

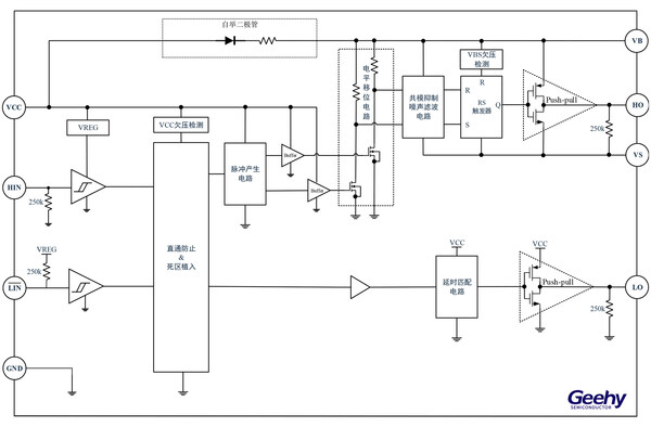
GHD144xT系统框图
极简设计,显著降低BOM成本
集成自举二极管:无需外挂,有效减少外围器件数量;
SOP8小型化封装:有助于节省板上空间占用、降低材料成本,为紧凑型电机模组设计提供可能。
强劲驱动,提升系统能效
高速开关能力:峰值输出拉电流1.6A@15V,3.3nF 负载下降时间 35ns;峰值输出灌电流 1.3A@15V,3.3nF 负载上升时间 55ns,有效提高功率器件的开关速度,降低开关损耗;
高dv/dt噪声抑制:在高频干扰环境下保持信号纯净,防止对周边精密设备产生误干扰。
多重防护,工业级可靠性
宽电压与逻辑兼容:5.5~20V输入电压范围,3.3V/5V逻辑输入兼容,悬浮偏移电压+200V;
保护机制:支持VCC/VBS欠压保护,防止功率管在过低电压下工作;
精准死区控制:内置140ns典型死区时间及直通防止功能,杜绝上下桥臂直通风险;
工作温度范围-40~+105℃,从容应对户外园林及电动工具的严苛工况。
灵活选型
内嵌输入、输出下拉电阻,可稳定输出信号,提升电机驱动能力。输入与输出相位可根据系列型号选择:
GHD1440T:HIN/LIN(同相输入)
GHD1441T:HIN/LIN*(*反相输入)
目标应用场景

运动出行:两轮车、滑板车、电摩等
电动工具:电动扳手、电动螺丝刀、电钻、电锤等
园林工具:割草机、剪枝机、绿篱机、链锯等
清洁工具:电动清洁刷、吸尘器等
极海GHD144xT电机栅极驱动器,可满足电机控制对精简电路设计、提升系统性能的核心需求。极海深耕工业领域多年,致力于将工业性能标准引入电机产品线,现已构建起覆盖"MCU+驱动+功率"的全栈式电机产品矩阵,并配套自研电机控制算法平台,实现了从硬件层到软件算法的深度协同,可为客户提供高品质电机芯片及一站式系统级解决方案。

加载中,请稍侯......