极海电机产品线再扩容:首款GHP500N05智能功率模块与GHD1620T电机专用栅极驱动器双箭齐发
珠海2026年2月9日 /美通社/ -- 电机控制器作为动力调节和运动控制的核心模块,广泛应用在工业自动化、新能源汽车、机器人、无人机等领域。在科技持续革新的推动下,电机驱动与控制技术正经历多维突破,其核心器件电机
珠海2026年2月9日 /美通社/ -- 电机控制器作为动力调节和运动控制的核心模块,广泛应用在工业自动化、新能源汽车、机器人、无人机等领域。在科技持续革新的推动下,电机驱动与控制技术正经历多维突破,其核心器件电机驱动IC正加速向高效率、高集成、智能化方向演进。

面向电机市场用户需求,极海持续拓展电机专用芯片产品阵容,致力于为用户提供多元化产品选择。为满足用户在系统设计上的多样化需求,极海正式推出GHD1620T 600V电机专用栅极驱动器及首款GHP500N05智能功率模块IPM新品。
GHD1620T
600V双N沟道单相电机专用栅极驱动器
GHD1620T内部集成低压差自举二极管,可为高侧电路提供足够的电压驱动开关;同时内置温度传感器输出,实现温度补偿和自适应控制,优化电机控制能效;支持宽电压范围10V~20V,提供3.3V/5V逻辑输入兼容,悬浮偏移电压+600V,适用于各种直流无刷/有刷电机应用方案。

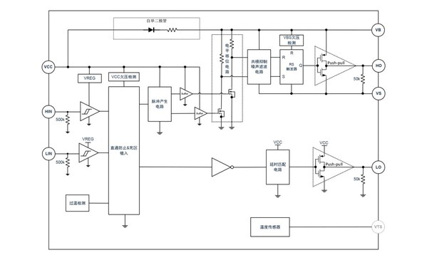
GHD1620T芯片框图
该系列产品内置多重保护功能,如VCC/VBS欠压保护、过温保护、直通防止功能以及内置400ns死区时间,可有效保护功率器件稳定运行。
内嵌输入/输出下拉电阻,提供稳定的驱动能力;具备高低侧通道匹配和输出/输入同相,简化控制逻辑,有效提升电机效率;峰值输出电流45mA@15V,1nF负载上升时间550ns;峰值输入电流230mA@15V,1nF负载下降时间70ns,有效降低功率器件开关损耗。
GHP500N05
500V/5A高性能MOSFET半桥电机IPM
极海推出的首款智能功率模块GHP500N05,集成600V耐压栅极驱动器及500V /5A高性能快恢复MOSFET,内置自举二极管、温度传感器输出以及具备多重保护功能,实现驱动+MOSFET一体化,简化外围电路设计,提升系统效率。

GHP500N05芯片框图
GHP500N05支持电源电压工作范围10V~20V,3.3V/5V逻辑输入兼容,实现与不同逻辑电平电路工作;内置直通防止功能和400ns死区时间,防止直通触发短路,提升电路安全性与稳定性;具备50V/ns的dvs/dt抗干扰度,VS引脚逻辑运行电压-11V,逻辑输入负电压容差-11V,确保模块在电压快速变化时仍能正常工作。
应用场景

产品均可应用于:高压吊扇、高速风筒、油烟机、高压水泵等场景。
极海具备完善的电机生态系统,配备工具链、多场景DEMO以及快速响应的技术支持服务,为客户提供一站式开发体验,助力客户缩短产品上市周期。极海还将持续为电机应用市场推出高效率、低功耗、小型化、集成化的产品及解决方案,以满足客户在工业控制、新能源汽车、智能机器人、智能家电等领域深度开发需求。
GHD1620T芯片工作温度范围为-40℃~105℃,提供SOP8封装
GHP500N05芯片工作温度范围为-40℃~105℃,提供ESOP9封装
目前两款产品已正式发布。如需索样,请联系极海各办事处销售经理或访问极海官网( www.geeh.com )进行登记。
关于极海
珠海极海半导体有限公司,隶属于纳思达集团(002180),是一家专注于工业级/车规级微控制器、高性能模拟与混合信号IC及系统级芯片研发与设计的集成电路设计型企业。极海团队具备20年集成电路设计与嵌入式系统开发经验,主要为工业、汽车电子、能源以及消费电子等行业提供多平台及场景的可靠芯片产品及解决方案,满足客户在高度集成、精准控制、安全识别及效能提升等创新应用中的多元需求。
加载中,请稍侯......